
書籍目錄

內容簡介
「申論輸出,決定勝負。」
這本解題書就是為了「申論輸出」而生。
如果你翻開它,你會看見入手這本書的理由。
它能把你放在「簡明清楚、大量而多次閱讀題型、破題關鍵和思考解題」的環境裡,掌握「以終為始」的攻讀方向,厚植「申論輸出」的獨立實戰能力。
隨時隨地,不受限制。
如果你繼續耕讀而活用它,你會成為這本書存在的目的。
「申論輸出,決定勝負。」
作者介紹
祈欣、良文育成
幾個背景多元,但都是熟年阿宅組成的一個團隊
我們雖然長得越來越舊,但心一直努力保持如新
因為曾經是考生,知道考生心裡苦(悶)
所以最care寫的文一定要好讀又好用
也希望能有一點好笑
(人生嘛~不要一直太嚴肅會內傷)
現在的日常,不是趕稿中,就是被趕稿中……@@
沒在趕、比較有點空檔的時候(希望),會在這些地方寫寫文、畫畫圖分享給大家:
FB:良文育成
YT:良文育成
IG:liangwinyucheng
部落格:良文育成國考格鬥進化學院
二版序
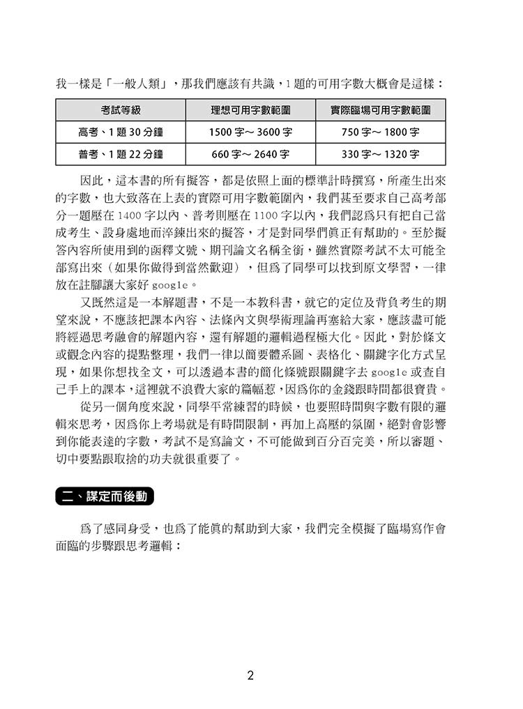
現行考銓制度在單飛之後,雖然部分題目開始趨向法制,但仍然有和公共人資難分難捨的現象。
特別是近年來新修的人事法制,都可以找到呼應公共人資學理與價值觀的影子。
為了因應以上的趨勢,這次改版除了以考銓法制為主要基礎之外,我們盡可能在擬答中融入了公共人資的概念,從模擬多題的實戰角度、以終為始的讀書方法,希望能持續在申論輸出上幫助大家,不再害怕申論寫作。
雖然在國考的旅途中,挫折與懊惱在所難免,但請盡快轉念告訴自己:只要有耐心地修正,終能學習成長,每天一步一步邁進,這樣就好。
良文育成
書籍目錄
練功使用說明 1
本書使用說明 7
本書所涉法條全稱簡稱縮寫一覽表 13
Chapter1公職與公務員
1.1 圈圈圓圓圈圈,天天年年天天的我,不想再考一年【108普考—人事行政】 1-3
1.2 學理一般種vs.台灣特有種【106普考—法律廉政】 1-8
1.3 你我之間是什麼關係?來證明一下吧!【106高考—法律廉政(三級)】 1-11
【106原特—人事行政(三等)】1-16
【98升官等—人事行政(薦任)】1-16
1.4 負責講清楚【107地特—人事行政(四等)】 1-17
1.5 把這題當作激勵吧!【106普考—人事行政】 1-21
Chapter2人事體制與人事機構
Topic1 人事分類制度 2-2
2.1.1 官職併立制的設計內容【101鐵特—人事行政(高員)】 2-3
2.1.2 老佛心題,更要用心處理【111地特—人事行政(四等)】 2-6
2.1.3 官職併立制對陞遷的影響【100升官等—人事行政(薦任)】 2-10
2.1.4 地球上沒有完美的制度啦!【105普考—人事行政】 2-13
【105地特—人事行政(三等)】2-16
2.1.5 這個合起來,那個分開來,趕快寫出來【111高考—人事行政(三級)】 2-17
Topic2 考試院職權 2-22
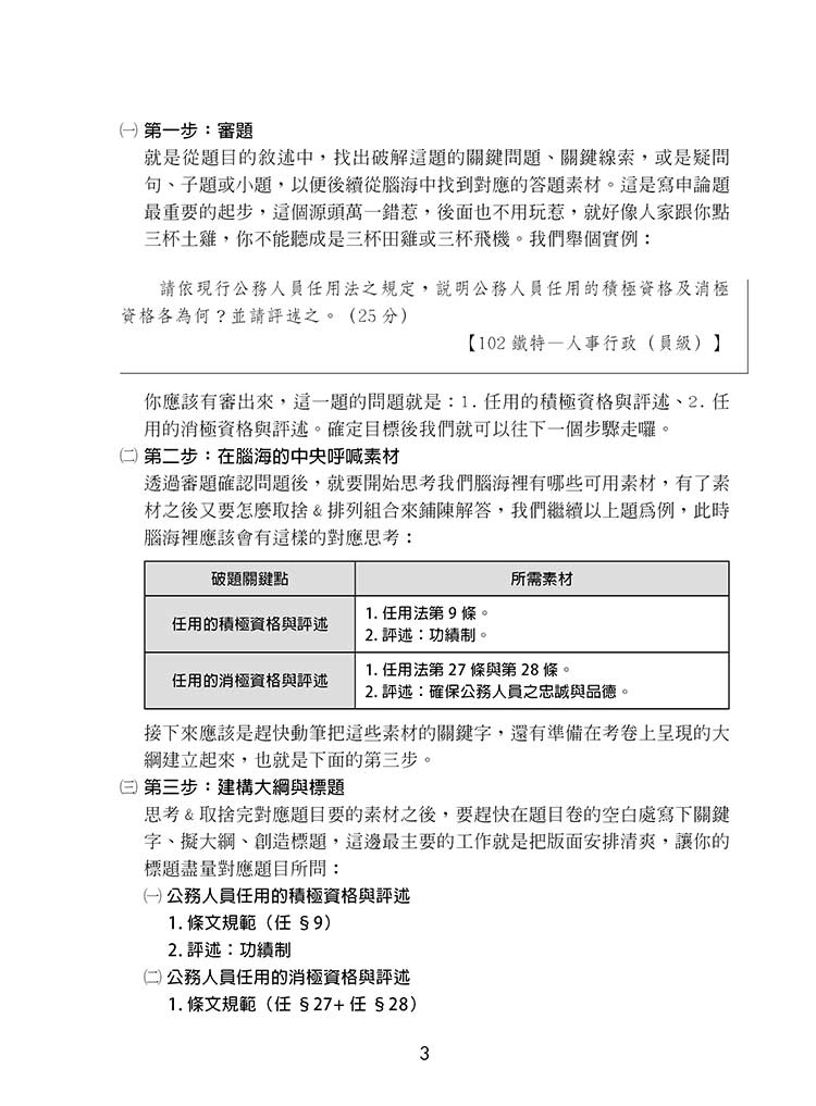
2.2.1 憲法對於考試院職權的規定【98地特—人事行政(三等)】 2-22
2.2.2 大廚一起進廚房,誰高誰低見真章【108退役轉任—人事行政(三等)】 2-26
2.2.3 台灣的壓縮機跟日本的一樣稀少【104身特—人事行政(三等)】 2-30
【113上校轉任—人事行政】2-33
Topic3 人事一條鞭管理體系 2-34
2.3.1 人事一條鞭運作體系【102普考—人事行政】 2-34
2.3.2 考普考居然要叫你寫簡任官要想的事【106普考—人事行政】 2-37
2.3.3 寶潔你說說看你說說看【107高考—人事行政(三級)】 2-42
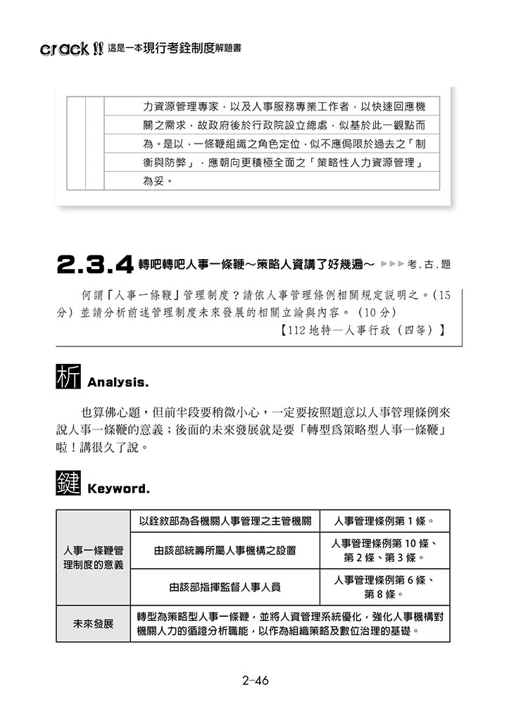
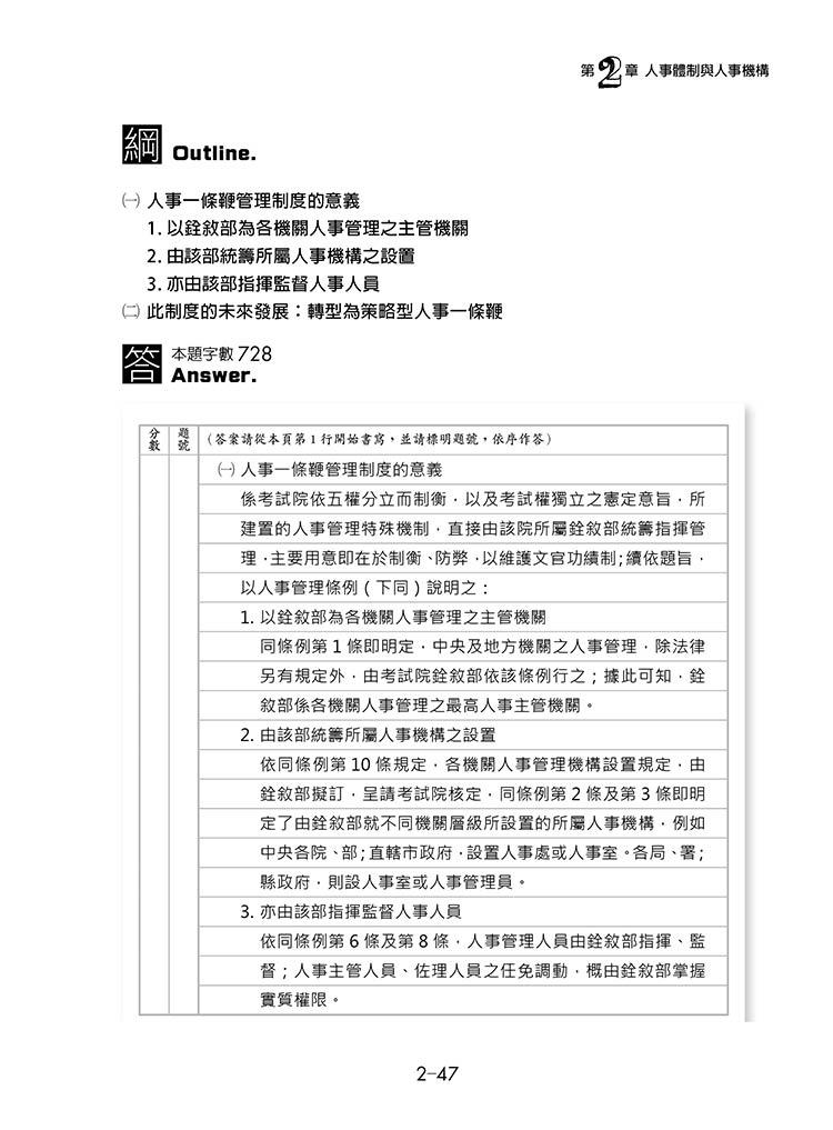
2.3.4 轉吧轉吧人事一條鞭~策略人資講了好幾遍~【112地特—人事行政(四等)】 2-46
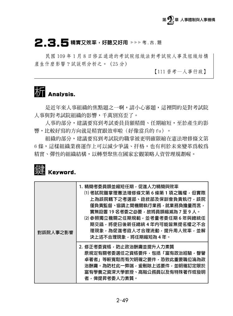
2.3.5 精實又效率,好聽又好用【111普考—人事行政】 2-49
Chapter3組織編制、員額規劃管理
Topic1 官職併立制基本結構 3-2
3.1.1 連廉政都考組編了,你人事的各位啊,愛注意捏~【110普考—法律廉政】 3-3
3.1.2 職務列等公道價目表【106地特—人事行政(三等)】 3-6
3.1.3 「時空環境改變」,這句話好好味啊【109身特—人事行政(四等)】 3-10
3.1.4 職務說明書【103高考—人事行政(三級)】 3-13
Topic2 組織編制 3-18
3.2 挖蘿蔔坑的作業【筆者自擬—高考level】 3-18
Topic3 員額管理 3-22
3.3 人事主管的日常(難關)之一【111地特—人事行政(三等)】 3-22
Chapter4考試
Topic1 初任公務人員考試 4-3
4.1.1 應考資格也有4面【112地特—人事行政(四等)】 4-3
4.1.2 乍看考得很佛,其實藏了一點魔【113地特—人事行政(三等)】 4-7
4.1.3 正反、反正都是獨門暗器【108高考—人事行政(三級)】 4-10
4.1.4 經典劇本再復刻,一人兩角互拉扯【110地特—人事行政(三等)】 4-15
4.1.5 你可以囚禁我的肉體,但不能囚禁我的靈魂!【105原特—人事行政(四等)】 4-19
4.1.6 限制轉調總匯題【108普考—人事行政】 4-22
4.1.7 一個考上了直接工作,另一個考到了要找案子作【109普考—人事行政】 4-26
Topic2 公開競爭 4-29
4.2 公開競爭的意涵與立法意旨【98普考—人事行政(節錄)】 4-29
Topic3 考試方法與舉行方式 4-32
4.3.1 考試方法運用、優缺點與改進之道【100身特—人事行政(三等)】 4-32
4.3.2 口試考到這樣很有事【110地特—人事行政(四等)】 4-37
4.3.3 如果願意正視危機,很有可能會是轉機【112地特—人事行政(三等)】 4-40
4.3.4 行銷吸引人很重要,對人才好更重要【113原特—人事行政(三等)】 4-43
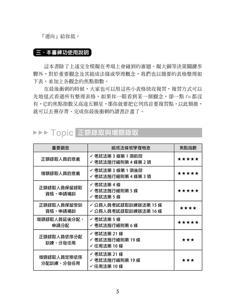
Topic4 正額錄取人員vs.增額錄取人員 4-46
4.4.1 正額與增額錄取的異同【101身特—人事行政(四等)】 4-47
4.4.2 保留資格停看聽【107原特—人事行政(三等)】 4-49
4.4.3 增額錄取人員定期依序分配【100普考—人事行政(節錄)】 4-54
4.4.4 任用考與資格考【98普考—人事行政(節錄)】 4-56
Topic5 公務人員考試五大特色(原則) 4-58
4.5.1 這一年地特三等考得好佛【113地特—人事行政(三等)】 4-59
4.5.2 有特色的暗器【113身特—人事行政(三等)】 4-62
【98退役轉任—人事行政(三等)】4-66
4.5.3 特種考試主要特色【101原特—人事行政(三等)】 4-67
4.5.4 你不是AI機器人,別只丟法條給我們【111地特—人事行政(四等)】 4-71
Topic6 考試的違規情事與處理方式 4-74
4.6 看看誰有真才實學【106地特—人事行政(三等)】 4-74
Topic7 公務人員升官等考試 4-79
4.7.1 猜猜看誰手上握著門票?【105高考—人事行政(三級)】 4-79
4.7.2 獨門暗器連三發【108退役轉任—人事行政(三等)】 4-83
Chapter5任用
Topic1 消極與積極任用資格 5-2
5.1.1法理邏輯有意義,但硬啃死背就沒意義【111原特—人事行政(三等)】 5-3
5.1.2撤銷任用不等於沒有積極任用資格【108地特—法律廉政(四等)】 5-7
5.1.3這個加拿大國籍不便宜【110高考—法律廉政(三級)】 5-10
5.1.4以前冷門,現在不冷【112地特—一般行政(三等)】 5-13
Topic2 初任人員任用的流程 5-16
5.2.1 初任人員任用的流程【101地特—人事行政(三等)】 5-16
【96普考—法律政風】5-18
5.2.2 人生十字路口【107地特—人事行政(三等)】 5-19
Topic3 考試及格、分發任用 5-24
5.3 好想被平凡地分發,但要先寫出奇行種的例外【110普考—人事行政】 5-24
Topic4 注意與查核 5-27
5.4 消極任用資格與查核的關係【103地特—人事行政(三等)】 5-27
Topic5 試用、送審與合格實授 5-31
5.5.1 試用試用,是用不膩還是考不膩?【105普考—法律廉政】 5-31
5.5.2 試用考核比你想像中還多【105地特—人事行政(四等)】 5-34
Topic6 任官(命)令 5-38
5.6 薦任官只會有一張任官令【103身特—人事行政(四等)(節錄)】 5-38
Topic7 調任與指名商調 5-40
5.7.1 調任三神器,一件都不能少【103鐵特—財經廉政(高員)】 5-40
5.7.2 指名商調的皮裡,藏著調任的骨肉【100退役轉任—法律政風(三等)】 5-44
5.7.3 連陞遷都排除,也太小氣了吧【107地特—人事行政(三等)】 5-47
【107身特—人事行政(三等)】5-50
5.7.4 老梗也可以走不同路線【111普考—人事行政】 5-51
5.7.5 魔法師也是可以轉職的【113高考—人事行政(三級)】 5-55
【109地特—人事行政(三等)】5-59
Topic8 權理 5-59
5.8.1 任用經典考點大亂鬥!【104退役轉任─人事行政(四等)】 5-59
5.8.2 再認真負責,也得看有沒有任用資格【107普考—人事行政】 5-62
Topic9 轉任 5-66
5.9 專技轉任放寬給誘因,但我們考試寫起來很誅心【113高考—人事行政(三級)】 5-66
Topic10 升官囉! 5-70
5.10.1 碰到佛的題目,還是要掌握好體系邏輯【112地特—人事行政(三等)】 5-70
【113身特—人事行政(四等)】5-73
5.10.2 委升薦的天花板【101高考—法律廉政(三級)(節錄)】 5-74
5.10.3 就算是老佛心題,也要細心處理【110高考—人事行政(三級)】 5-75
Topic11 任用的原則(立法目的) 5-78
5.11.1 老梗傳統佛心題,加點公共人資給它全新感受【113身特—人事行政(三等)】 5-78
5.11.2 看事辦事、權變最重要【107高考—人事行政(三級)】 5-82
5.11.3 首長的愛,最重要【107身特—人事行政(三等)】 5-86
Topic12 迴避任用 5-90
5.12.1 迴避任用基礎題【104普考—法律廉政】 5-90
5.12.2 也是傳統經典,但記得給點全新感受啊【113身特—人事行政(三等)】 5-92
5.12.3 他爸爸跟他兒子是什麼關係?【102退役轉任—人事行政(四等)】 5-96
Topic13 起身放炮 5-98
5.13.1 要起身惹,哪些炮不能放?【102地特—人事行政(四等)】 5-98
5.13.2 起身放炮限制到哪裡?【103地特—法律廉政(四等)】 5-101
5.13.3 有意義也有限制的任用宇宙【111地特—人事行政(四等)】 5-104
5.13.4 回鄉之路,路迢迢【111地特—人事行政(三等)】 5-107
Topic14 留職停薪 5-111
5.14 不得拒絕的留職停薪【103普考—人事行政】 5-111
Topic15 機要人員 5-115
5.15 機要人員經典款題【101原特—人事行政(三等)】 5-115
Topic16 聘用人員、約僱人員 5-118
5.16 聘用約僱的佛心題,但只佛心一半而已【112退役轉任—人事行政(四等)】 5-118
Chapter6陞遷
Topic1 陞遷的必備要素 6-2
6.1.1 陞遷好佛心題【108地特—人事行政(四等)】 6-3
6.1.2 首長對你的愛,還是最重要【109高考—人事行政(三級)】 6-6
6.1.3 跟組織速配的職能最重要【112退役轉任—人事行政(三等)】 6-9
6.1.4 功績導向,兼顧鬆綁【113高考—人事行政(三級)】 6-13
Topic2 內陞與外補 6-16
6.2.1 又來了,陞遷實在很愛問這題【106身特—人事行政(四等)】 6-16
6.2.2 又是陞遷老問題【110普考—人事行政】 6-20
Topic3 濕背秀ㄟ~免經甄審(選) 6-24
6.3 老闆跟學者愛玩大風吹,我們社畜只覺得心好累【110地特—人事行政(四等)】 6-24
Topic4 優先陞任vs.不得陞任 6-28
6.4 自願降調後,可以優先陞任嗎?【102退役轉任—人事行政(三等)】 6-28
Chapter7俸給待遇與福利
Topic1 俸給的基本架構 7-2
7.1.1 俸給結構及俸表的型態【100升官等—人事行政(薦任)】 7-3
7.1.2 俸點【97普考—人事行政(節錄)】 7-6
7.1.3 換敘【98普考—人事行政(節錄)】 7-7
7.1.4 要留住人,得重視他的「薪」情!【106地特—人事行政(三等)】 7-8
7.1.5 三等考俸給居然還考這麼佛【113地特—人事行政(三等)】 7-11
Topic2 任用動態與俸給 7-14
7.2.1 初任人員的俸給【102退役轉任—人事行政(四等)(節錄)】 7-15
7.2.2 碰到佛心的題目,更要瞻前顧後別失誤【112高考—人事行政(三級)】 7-16
7.2.3 調任人員的俸給【101地特—人事行政(三等)】 7-19
7.2.4 公務人員的年收入有哪些啊?【99地特—人事行政(四等)】 7-23
7.2.5 復職後要不要補加給?【102退役轉任—法律廉政(三等)】 7-26
Topic3 俸給制度的特色與檢討議題 7-29
7.3 有特色還是被檢討【105高考—人事行政(三級)】 7-29
Topic4 待遇福利調整機制 7-33
7.4.1 這個城市難道叫佛心市【111地特—人事行政(三等)】 7-34
7.4.2 拜託趕快加薪,這不用再商榷【108高考—人事行政(三級)】 7-40
Chapter8倫理與服務法制
Section1 服務8-2
Topic1 服務法適用對象 8-3
8.1 老蘇是不是公務員?【改編自101鐵特—財經政風(員級)】 8-3
Topic2 應遵守之各項義務 8-6
8.2.1 認真上班是義務,健康上班是權利【108地特—人事行政(三等)】 8-7
8.2.2 題目再佛,也要按照題意來回答【112地特—人事行政(三等)】 8-11
8.2.3 兼職要說明、還要討論【109身特—人事行政(四等)】 8-14
8.2.4 會一直潮(吵)下去的兼職話題【改編自110高考—人事行政(三級)】 8-17
8.2.5 科長好樣的,一轉身就過人了【改編自104鐵特—法律廉政(高員三級)】 8-20
8.2.6 不要一看到高大上,就覺得其中必有男盜女娼【111地特—法律廉政(四等)】 8-23
8.2.7 不能說我不要的個人見解【112普考—人事行政】 8-25
Section2 廉政倫理規範極簡版8-29
Topic3 廉政倫理基本概念 8-29
8.3 免錢的最貴【100普考—法律政風】 8-29
Section3 行政中立8-32
Topic4 中立法適用與準用對象 8-33
8.4.1 為何沒包括政務人員哩?【100普考—法律政風】 8-33
8.4.2 機要人員也要中立嗎?【104高考─法律廉政(三級)】 8-36
Topic5 應為行為與禁止行為 8-39
8.5.1 鶼鰈情深但中立要顧【109身特—人事行政(四等)】 8-40
8.5.2 公務人參好多層面要顧【109普考—人事行政】 8-43
8.5.3 就算下了班上網聊天,別忘了你還是公務人員【110普考—人事行政】 8-46
8.5.4 表面在管制你,其實也保護你【112高考—人事行政(三級)】 8-49
8.5.5 去這個說明會有必要嗎?【113身特—人事行政(四等)】 8-53
8.5.6 倫理還要分五類【113高考—人事行政(三級)】 8-56
Section4 財產申報與利益衝突迴避法極簡版8-60
Topic6 財產申報法與利益衝突迴避法極簡基本觀念 8-60
8.6.1 利衝來衝康【109普考—人事行政】 8-60
8.6.2 利衝又來衝衝衝【110地特—人事行政(三等)】 8-64
8.6.3 三種角色一起衝衝衝【112普考—人事行政】 8-68
8.6.4 迴避很重要,規定好多條【113地特—人事行政(三等)】 8-71
Chapter9考績
Topic1 考績委員會 9-2
9.1.1 考績委員會與考績程序【101地特—人事行政(三等)】 9-3
9.1.2 一條鞭的宇宙,很特別【102退役轉任—法律廉政(三等)】 9-6
【113身特—人事行政(四等)】9-9
Topic2 考績基本架構 9-10
9.2.1 這題真的佛到不行,難道是出題老師在初一、十五出的題?【112地特—人事行政(四等)】 9-10
9.2.2 考績之目的、類別、獎懲及流程【98地特—人事行政(三等)】 9-14
【102高考—法律廉政(三級)】9-18
9.2.3 錢錢好多錢科員、顏面盡失顏科員【改編自104地特—人事行政(四等)】 9-18
Topic3 年終、另予與專案考績的重要獎懲要件 9-23
9.3.1 申誡有兩種,頭家你知影無?【113身特—人事行政(四等)】 9-23
9.3.2 天兒啊~這題搞得好藍色蜘蛛網【105高考—人事行政(三級)】 9-26
Topic4 考績的功能與相互關係 9-32
9.4.1 差異好像不太大,有點給他小尷尬【111普考—人事行政】 9-33
9.4.2 檢討修正要對好【113原特—人事行政(三等)】 9-36
9.4.3 這題應該跑去公共人資那棚比較適合【113身特—人事行政(三等)】 9-40
9.4.4 考績連動著很多宇宙【112普考—人事行政】 9-43
9.4.5 「平時考核」、「年終考績」、「專案考績」的功能與相互關係【98身特—人事行政(三等)】 9-46
Topic5 考績懲處權行使期間 9-50
9.5 考績懲處權賞味期間【103普考—法律廉政】 9-50
Chapter10懲戒
Topic1 懲戒基本架構 10-3
10.1.1 懲戒基本款【107普考—人事行政】 10-4
【108退役轉任—人事行政(三等)】10-8
10.1.2 前面很老梗,最後爆冷門【113原特—人事行政(三等)】 10-9
10.1.3 懲戒大亂鬥題【改編自108普考—人事行政】 10-13
10.1.4 早知如此何必當初【105地特—人事行政(四等)】 10-16
10.1.5 沒職務,有關係!有職務,沒關係!【104地特—人事行政(四等)】 10-20
Topic2 懲戒判決、懲戒權行使期間 10-23
10.2 懲戒賞味期客製化【改編自106地特—法律廉政(四等)】 10-23
Topic3 救濟 10-26
10.3 上訴、再審,我全都要會【筆者自擬—高考level】 10-26
Topic4 懲戒與刑事 10-30
10.4 除了刑事責任,還有行政責任【改編自102鐵特—財經政風(員級)】 10-30
Topic5 懲戒與懲處 10-32
10.5.1 這題競合得很(狠)【108普考—人事行政】 10-32
10.5.2 兩者要比三個面【111普考—法律廉政】 10-37
10.5.3 行使期間也可以比一比【110普考—法律廉政】 10-40
10.5.4 越比越難了【111高考—法律廉政】 10-42
Chapter11訓練進修
Topic1 保訓會與總處對於培訓業務的分工 11-2
11.1 現在怎麼分工,未來就怎麼變革【107身特—人事行政(三等)】 11-3
Topic2 訓練類別 11-7
11.2.1 訓練連連看,效益來看看【108地特—人事行政(四等)】 11-8
11.2.2 考試錄取人員訓練【103身特—人事行政(四等)】 11-11
Topic3 進修 11-14
11.3.1 進修的意涵、類別與參與條件【101身特—人事行政(四等)】 11-14
11.3.2 聽起來是新朋友,但其實是老朋友【107地特—人事行政(四等)】 11-16
11.3.3 別人是三宅一生,我們是學習一生【111地特—人事行政(三等)】 11-20
Topic4 訓練進修作業的實務規劃與執行 11-24
11.4.1 訓練計畫書【103高考—人事行政(三級)】 11-24
11.4.2 我就問:什麼時候要考「規劃公務人員財富自由訓練」【110地特—人事行政(四等)】 11-29
Chapter12權益保障與協會
Section1 權益保障12-2
Topic1 保障法適用與準用對象 12-3
12.1 保障法適用與準用對象【103身特—人事行政(四等)】 12-3
Topic2 實體保障項目 12-5
12.2 心裡知道重要,但寫出來不容易啊【110普考—人事行政】 12-6
Topic3 救濟標的區分與程序 12-9
12.3.1 釋785內容很多,但要簡單寫不囉嗦【109地特—人事行政(四等)】 12-9
12.3.2 吃丙了,怎麼辦?【105地特—法律廉政(三等)】 12-12
12.3.3 制度性保障,讓我想一想【107地特—法律廉政(三等)】 12-16
12.3.4 可以打,但要說理由再開打【111普考—法律廉政】 12-19
12.3.5 時空環境不同,這句話真的好用【111地特—法律廉政(四等)】 12-22
12.3.6 不服可以打,但先想態樣【109高考—法律廉政(三級)】 12-25
12.3.7 軍人不是保障法的適用對象【103地特—法律廉政(三等)】 12-28
12.3.8 辦公環境影響真的很大【106身特—人事行政(四等)】 12-32
12.3.9 球員不能兼裁判【109普考—法律廉政】 12-35
Topic4 因公涉訟輔助主要架構 12-38
12.4 因公涉訟輔助可以用在同事相罵否?【104普考─人事行政】 12-38
Section2 協會12-42
Topic5 協會基本架構 12-43
12.5.1 協會真的很特殊【105地特—人事行政(三等)】 12-43
12.5.2 請你犧牲一部分,讓國家利益更完整【106高考—法律廉政(三級)】 12-48
12.5.3 團結但協商有限【107高考—人事行政(三級)】 12-52
12.5.4 協議有點難【108地特—人事行政(三等)】 12-57
Chapter13保險退休撫卹
Section1 保險13-2
Topic1 保險基本架構 13-3
13.1.1 保險基本架構【102地特—人事行政(三等)】 13-3
13.1.2 養小孩很需要錢【108地特—人事行政(三等)】 13-8
Section2 退休13-12
Topic2 現行退撫法的申辦程序 13-13
13.2 幫別人辦退休,總有股淡淡的哀桑【改編自105地特—人事行政(四等)】 13-13
Topic3 公務人員退休資遣撫卹法主要焦點 13-17
13.3 跨世代同堂,好不溫馨【改編自108高考—人事行政(三級)】 13-22
【108退役轉任—人事行政(三等)】13-26
Topic4 18%優惠存款制度 13-27
13.4 這題寫到趴也領不到18趴【104高考─人事行政(三級)】 13-27
Topic5 剝奪或減少退離給與 13-32
13.5 沒辦法閃退了!【筆者自擬—高考level】 13-32
Topic6 防肥貓條款 13-36
13.6 哪些才算肥貓?【改編自101普考—人事行政】 13-36
Topic7 人在天堂,錢財家人享 13-39
13.7 努力保健活久一點,自己花卡實在【改編自104退役轉任─人事行政(四等)】 13-39
Topic8 資遣 13-42
13.8 資遣佛心題,BUT哇靠裡面有魔啊【108地特—人事行政(三等)】 13-42
Section3 撫卹13-46
Topic9 撫卹基本架構 13-46
13.9.1 因公死亡撫卹【改編自103地特—人事行政(三等)】 13-47
13.9.2 撫卹金計算【100普考—人事行政】 13-49
Section4 公務人員個人專戶制退休資遣撫卹法主要焦點13-53
Topic10 公務人員個人專戶制退休資遣撫卹法主要架構 13-56
13.10.1 多幫自己留點錢準沒錯【筆者自擬—高考level】 13-56
13.10.2 專戶制和DC,永遠不分離【113上校轉任—人事行政】 13-59
13.10.3 就算內容差不多,但是條號都要說【112退役轉任—人事行政(三等)】 13-62
Chapter14綜合格鬥技題型
14.1 多焦點切換,注意別渙散【111高考—人事行政(三級)】 14-2
14.2 考試有得比,上班沒得比【109身特—人事行政(四等)】 14-6
14.3 江湖在走,有些話不能說【111高考—人事行政(三級)】 14-11
14.4 大家一起來找碴【110地特—人事行政(三等)】 14-15
14.5 老素材,新炒法【110高考—人事行政(三級)】 14-19
14.6 請鬼拿藥單,抓鬼不簡單【108高考—人事行政(三級)】 14-23
14.7 條條大路通羅馬,到了羅馬靠造化【107高考—人事行政(三級)】 14-28
14.8 人生的抉擇,是自己選的【107身特—人事行政(三等)】 14-32
14.9 真是歷經千辛萬苦啊【106地特—人事行政(四等)】 14-36
14.10 看起來很佛心,寫起來好誅心【112退役轉任—人事行政(四等)】 14-40
14.11 停職、休職的三層面混戰【112高考—人事行政(三級)】 14-43
14.12 好多層的倫理@@這樣玩考生對嗎?你評評理~【113原特—人事行政(三等)】 14-48
索引 I















