
書籍目錄

內容簡介
增補最新憲法法庭判決─憲法法庭113年憲判字第6號判決
增補113年度最新考題
更新重要警察法規、相關法規
為什麼要買這本?作者告訴你
博客來網路書店排行榜TOP 1的警察特考系列
收錄權威警察法規學者重要著作及最新實務見解
統整性、連貫式的寫作方式快速幫助讀者充實學識
作者介紹
中央部會法制科員、專員
中華民國仲裁協會調解人
國立臺北大學法律學系兼任講師
銘傳大學犯罪防治學系兼任講師
臺灣警察專科學校特考班講座
研究領域為警察法規、警察情境實務及刑事法
六版序
本書六版順利付梓,循例向所有愛護、包容及等待的讀者,致上最大的謝意,讓本書形式上的生命得以延續。也要感謝曾經共事的警察同仁、不吝指導的恩師們及默默支持的家人,在個人學習法律及人生的道路上,給予無盡的呵護與提攜。如果本書能帶給讀者一些啟發或意義,實應歸諸於以上所揭。
本書最早的原型,是個人於警大研究所就讀碩士班時期,擔任洪文玲老師開於大學部警察法規課程教學助理時,為提供學弟妹課後複習有較完整的內容,濃縮課堂內容及相關補充的筆記。也因為這期間也擔任過章光明、朱金池老師的研究助理,有幸受三位曾任警政學院的院長指導,加深個人對於警察法學與政策的興趣,加上蔡庭榕、劉嘉發老師大學時的啟蒙,寫著寫著,就從初版寫到了六版,從參考書寫到了教科書跟期刊。回首這些之點滴,至今心中仍充滿驚喜與感激。
也謝謝台大林明昕老師、母校建中的蔡炳坤校長、李荃和律師及喬律師,在初版時即為書作序,讓這本書有更多不同的意義。
因為可以透過文字與讀者交流的方式,加上師承多位權威學者,難能可貴,所以本書自始即不以一般的考試用書而居,而是以案例研習體裁的教科書為綱;在寫作上,均徵引相關實務見解及學說,並提出個人本於所思所信的意見。法律的學習,應該不是單純肯、否二說的辯駁,思索規範目的、公共利益及人權保障的動態平衡,才是無止盡且不易的功課,也需更多有志者帶著理想投入並秉持初衷。
今年3月初,某個平日的晚上,作東邀請與過往個人擔任所長時期的同仁們聚餐,過程中有名同仁說道,「所長,你是我畢業下單位的第一位所長,但我服務也已經9年」「歷任的所長,我爸媽只認識你」;另名同仁說道,「所長,我經歷過10任所長,但持續有聯絡的只有你」。
結束用餐走回熟悉的所內,見到該所新任的所長,是個人曾陪同去警大二技報到的警員;來督勤的警務正,是初官時,同為督察組同事的巡官學長;警政監正聊著正科60期前後的人與事;值勤的制服、泡茶用的老人壺及席間的話題,所有的情景,好像那麼近,但又好像那麼遠。是近嗎?人的感情經過時間的檢視,我相信是更近了些。是遠嗎?想起近期的人事調動,好多認識的學長學弟都已派任偵查隊長,一下就10年,大概也不能不算有點距離了!
前輩常說身在公門好修行,或許雖然不能完全救苦救難,但卻是最有可能在職權範圍內,可合法通報、介入或強制之人。警察的職權不一定萬事皆可達,但小事或許即任我們隨手捻來。或許幾年工作下來,你有了些倦怠,但如果你相信時間是有限的,那麼能帶給別人愛、幸福或是無懼感,那種快樂遞移或流轉,或許是另一種證明「永恆」存在的方式,足以突破無數個十年,超越時地的侷限,而無障不破。
警察工作每日勤務的輪替、人事的紛沓,哪有不讓人窒息的、不讓人無力的。如果你也有這樣的感受,那絕對是正常的。
如果可以,倒不如用一個放假的半日,窩在一個有陽光灑落的角落,拾韶光的靜謐,回想那些未完或已完成的夢想,以及讓自己所喜怒的人事。是否那些當時讓你覺得過不去的,現在也沒有感受了吧?但那些讓你成長的愛,是不會感受不到存在的吧?同樣地,你帶給別人的愛,也是如此般的存在,微小而巨大。警察工作偉大的意義,或許是透過權力而解決問題的服務本質。
個人淺薄地認為,警察工作最值得的挑戰,除了藉由考取三等、二技、警佐取得能服務更多人的機會外,或許是如何與一群兄弟完成每個任務、實踐所學解決實務困境;最大的幸福,或許是睡個好覺、跑個好步、讀本好書;在身邊的是摯愛的家人或伴侶,而不是斛光交錯的酒水。
歲月堆累的成長,或是讓我們知道哪些話是花裡胡哨、哪些人是兩面三刀;而哪些人是想去見的人,哪些事是想要做的事。
趁陽光正好,趁微風不噪,趁人未老。
如同開頭般,也要向新學林毛總、讀享蘋姊及諸位同仁的辛勞致謝,讓一切如期如質。
最後,敬祝所願皆成、所愛皆全、平安健康!
114.3.15謝安
書籍目錄
本書使用說明 1
Chapter1 總論
Topic1 警察與行政法中一般原理原則 1-3
1.1.1 行政的分類【96行政執行官(三等)】 1-4
1.1.2 行政程序法之適用範圍【89行政執行官(三等)】 1-12
1.1.3 依法行政原則【改編自104高考—航運行政(三級)(航港法規)】 1-15
1.1.4 正當法律程序【111警大(警政所)】 1-18
1.1.5 層級化法律保留【87律師】 1-21
1.1.6 明確性原則【96檢事官—偵查實務組(三等)】 1-39
1.1.7 平等原則【102身特—法制(三等)】 1-48
1.1.8 比例原則【90基層—法制(三等)】 1-54
1.1.9 誠信原則及信賴保護原則【102高考—法律廉政(三級)(節錄)】 1-57
1.1.10 不當聯結之禁止原則【102司特—執行員(四等)】 1-66
Topic2 不確定法律概念與行政裁量 1-68
1.2.1 判斷餘地與判斷瑕疵【90司法官】 1-70
1.2.2 行政裁量與裁量瑕疵【98調查局—法律實務組(三等)】 1-76
Topic3 行政處分 1-79
1.3.1 行政處分與觀念通知【87律師】 1-82
1.3.2 警察行政處分之附款【改編自97政大】 1-89
1.3.3 行政處分之陳述意見【筆者自擬】 1-92
Chapter2 警察法
Topic1 警察任務 2-3
2.1.1 警察任務【101警大】 2-5
2.1.2 警察任務與法律授權【103警特—行政警察人員(三等)】 2-8
2.1.3 警察法性質【筆者自擬】 2-11
2.1.4 警察任務及職務協助【104警大—警正】 2-15
2.1.5 危害防止任務之分配【筆者自擬】 2-19
2.1.6 警察公共性原則【107警大】 2-23
Topic2 警察意義與警察職權 2-27
2.2.1 警察之意義【103警特—行政警察人員(四等)】 2-28
2.2.2 警察與警察職權【102警大—警正】 2-32
2.2.3 廣義警察職權的行為類型【筆者自擬】 2-36
Topic3 警察命令 2-41
2.3 法規命令與行政規則【103警大—警正】 2-42
【101警特—行政警察人員(三等)】 2-51
Topic4 警察組織與管轄 2-52
2.4 警察預算與人事權限【筆者自擬】 2-58
Topic5 警察教育、考試、任用 2-61
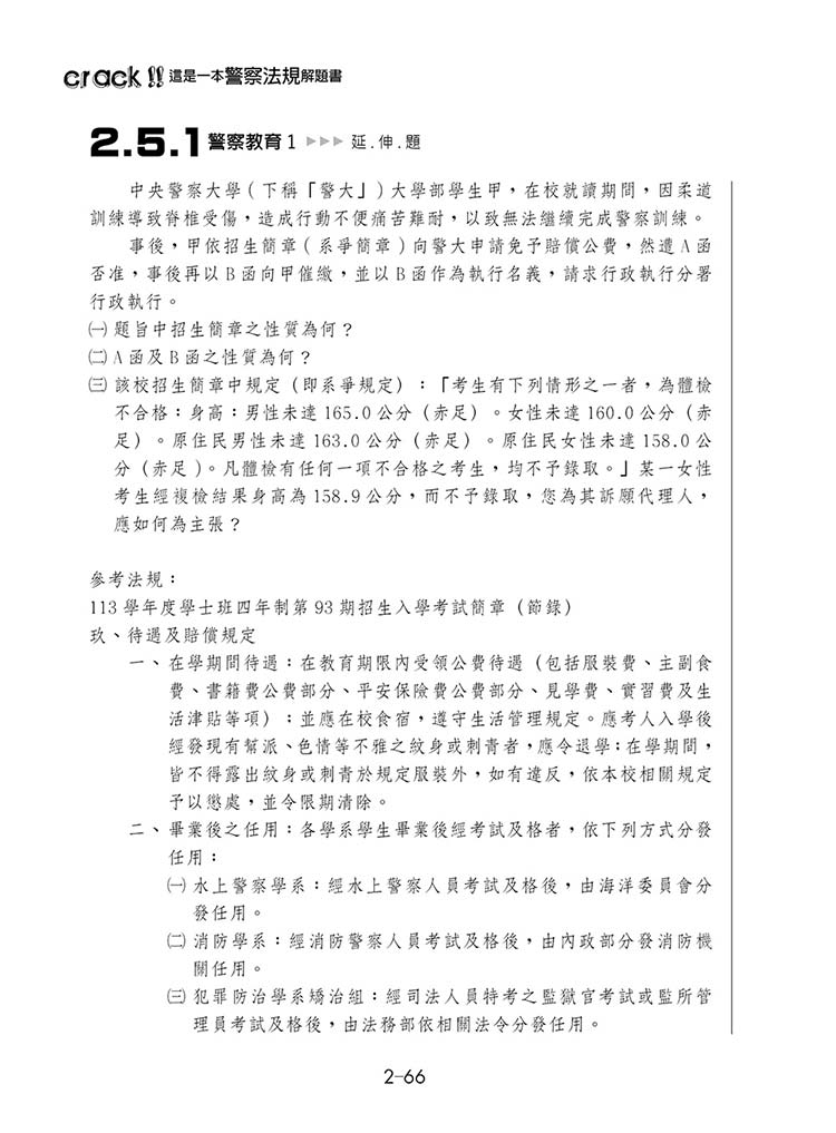
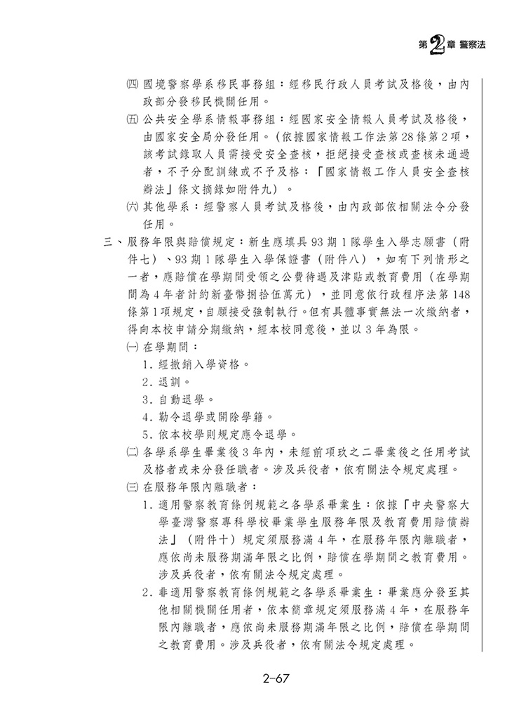
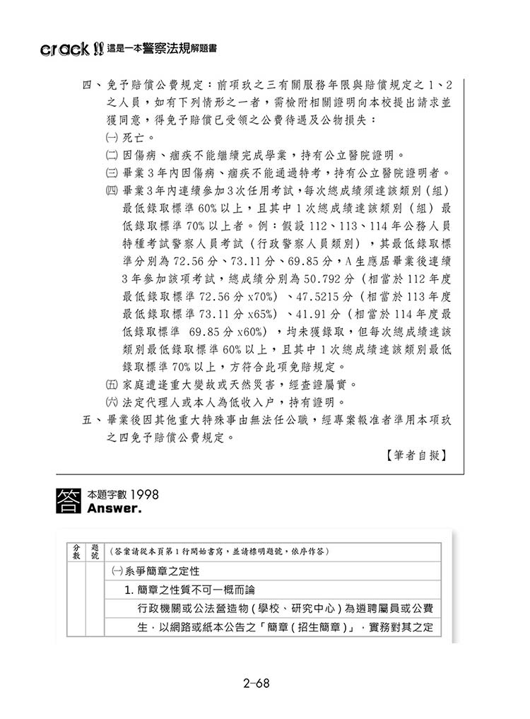
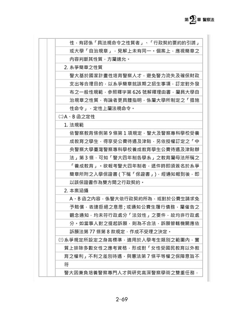
2.5.1 警察教育1【筆者自擬】 2-66
2.5.2 警察教育2【筆者自擬】 2-72
Topic6 警察人員之權利、義務(含公務人員行政中立法)、責任與保障 2-76
2.6.1 人事權及權力分立【筆者自擬】 2-90
2.6.2 公務人員訴訟權保障及外勤消防人員勤休方式與超勤補償案【109警特—行政警察人員(三等)】 2-104
Chapter3 警察職權行使法
Topic1 警察職權行使之基本原則 3-4
3.1.1 令狀原則【100警大】 3-4
3.1.2 檢查權【101警大—警正】 3-8
3.1.3 檢查權與陷害教唆【100警大】 3-11
Topic2 臨檢盤查 3-17
3.2.1 警察臨檢盤查之處所1【筆者自擬】 3-17
3.2.2 警察臨檢盤查之處所2【105警特—行政警察人員(三等)】 3-22
3.2.3 進入場所【101警大】 3-26
3.2.4 治安全面攔停【改編自104警大】 3-31
3.2.5 交通全面攔停【104警特—行政警察人員(三等)】 3-40
3.2.6 攔檢之判斷與基礎【筆者自擬】 3-46
3.2.7 治安攔停與交通攔停【103警大—警正】 3-53
3.2.8 臨檢之要件、措施及救濟【改編自103警特—行政警察人員(四等)】 3-63
Topic3 警察資料蒐集 3-72
3.3.1 個人資料保護與警察職權【103警大】 3-82
3.3.2 通知到場【104警大—警正】 3-88
Topic4 即時強制 3-91
3.4.1 管束【100警特—行政警察人員(三等)】 3-91
3.4.2 概括條款【93警大】 3-94
3.4.3 警察補充性原則【104警大—警正】 3-97
Chapter4 交通執法
Topic1 行政救濟 4-5
4.1 交通執法與行政救濟【筆者自擬】 4-5
Topic2 酒後駕車之裁罰 4-8
4.2 拒絕酒測即處罰【筆者自擬】 4-8
Topic3 國家賠償 4-14
4.3 交通公務與國家賠償【94檢事官—偵查實務組(三等)】 4-14
Chapter5 行政執行法
Topic1 總則 5-3
5.1.1 行政執行之定位【111警大】 5-3
5.1.2 行政執行之意義【筆者自擬】 5-6
5.1.3 行政執行期間【100關特—關稅法務(三等)】 5-8
5.1.4 行政執行之救濟【筆者自擬】 5-12
Topic2 公法上金錢給付義務之強制 5-19
5.2.1 公法上金錢給付義務【筆者自擬】 5-19
5.2.2 限制住居【筆者自擬】 5-21
5.2.3 拘提及管收【筆者自擬】 5-23
5.2.4 管收【102行政執行官(三等)】 5-26
5.2.5 管收與管束【104高大(丙組)】 5-32
5.2.6 禁奢命令【99行政執行官(三等)】 5-35
5.2.7 有無公法上金錢給付之義務?【改編自97律師】 5-40
Topic3 行為、不行為義務之強制 5-45
5.3.1 代履行【98行政執行官(三等)】 5-45
5.3.2 間接強制之手段【筆者自擬】 5-47
Topic4 即時強制 5-51
5.4.1 即時強制之比較【100警大—警正】 5-52
5.4.2 直接強制與即時強制【101警大—警正】 5-59
5.4.3 行為責任與狀態責任【100警大(節錄)】 5-63
Chapter6 社會秩序維護法
Topic1 社會秩序維護法之基本內涵 6-5
6.1.1 處罰法定原則【103警大】 6-5
6.1.2 責任要件與責任能力【筆者自擬】 6-10
6.1.3 警察裁處違序案件之權限【104警大—警佐(第1、2、3類)】6-15
6.1.4 勒令歇業1【102警大】 6-18
6.1.5 勒令歇業2【105警特—行政警察人員(三等)】 6-22
6.1.6 拘留【筆者自擬】 6-29
6.1.7 法定罰、宣告罰與執行罰【筆者自擬】 6-32
6.1.8 禁止雙重處罰原則【105警大—警佐(第1、2類)】 6-34
6.1.9 行政與刑事之競合【筆者自擬】 6-38
6.1.10 留置與人身自由【102警大】 6-44
Topic2 分則要件 6-51
6.2.1 公告查禁之器械【改編自101警大—警正】 6-51
6.2.2 非供自用轉讓特定票券圖利1【104警大—警正】 6-57
6.2.3 非供自用轉讓特定票券圖利2【筆者自擬】 6-61
6.2.4 吸食或施打「煙毒或麻醉藥品以外之迷幻物品」【102警大—警正】 6-64
6.2.5 冒用他人身分證明文件【104警特—行政警察人員(四等)】 6-67
6.2.6 明示禁止出入之場所【筆者自擬】 6-69
Topic3 釋字第666號及第689號解釋 6-72
6.3.1 無故跟追他人【104警特—行政警察人員(三等)】 6-73
6.3.2 釋字第666號解釋1【改編自101警大】 6-78
6.3.3 釋字第666號解釋2【104警大】 6-85
6.3.4 釋字第666號解釋3【101警特—行政警察人員(三等)】 6-93
Chapter7 警械使用條例
Topic1 使用警械之客體、主體及各項要件 7-18
7.1.1 警察機關配備警械種類【改編自104警特—行政警察人員(四等)】 7-18
7.1.2 私人持有警械【104警大】 7-25
7.1.3 使用警械的時機【100警特—行政警察人員(三等)】 7-29
7.1.4 警察人員用槍規範【113一般警察—行政警察人員(四等)】 7-36
7.1.5 駐衛警察警械之使用【102警特—行政警察人員(三等)】 7-39
Topic2 使用警械後之補償及賠償—兼國家賠償與損失補償之概述 7-41
7.2.1 第一次權利救濟優先性【104台大(B卷)(節錄)】 7-46
7.2.2 國家賠償法公務員之責任【99檢事官—偵查實務組(三等)】 7-49
7.2.3 國家賠償之訴【109警特—行政警察人員(三等)】 7-54
7.2.4 使用警械後之賠(補)償制度【筆者自擬】 7-57
7.2.5 損失補償【104高考—智財行政(三級)】 7-62
Chapter8 集會遊行法
Topic1 集會遊行法體系 8-11
8.1.1 許可制vs.報備制【103警特—行政警察人員(三等)】 8-11
8.1.2 集會遊行中角色的區分【筆者自擬】 8-20
8.1.3 釋字第445號及第718號解釋【筆者自擬】 8-24
8.1.4 禁制區1【筆者自擬】 8-29
8.1.5 禁制區2【筆者自擬】 8-33
8.1.6 負責人等之消極條件【筆者自擬】 8-39
8.1.7 申請之不予許可【筆者自擬】 8-42
8.1.8 物之扣留【筆者自擬】 8-45
8.1.9 訴訟權範圍與集會遊行之救濟【筆者自擬】 8-49
Topic2 訴願 8-54
8.2.1 訴願審議委員會【94律師】 8-56
8.2.2 訴願管轄【93關特—關稅法務(三等)(節錄)】 8-60
Chapter9 公務人員行政中立法
Topic1 行政中立法總論 9-4
9.1.1 立法目的及性質【改編自銓敘部公務人員行政中立法Q&A專輯】 9-4
9.1.2 適用之對象【改編自銓敘部公務人員行政中立法Q&A專輯】 9-6
9.1.3 適用、準用之對象1【改編自銓敘部公務人員行政中立法Q&A專輯】 9-8
9.1.4 適用、準用之對象2【改編自銓敘部公務人員行政中立法Q&A專輯】 9-10
9.1.5 適用、準用之對象3【改編自銓敘部公務人員行政中立法Q&A專輯】 9-12
Topic2 行為規範 9-14
9.2.1 公務人員與黨政的互動【改編自銓敘部公務人員行政中立法Q&A專輯】 9-14
9.2.2 上班或勤務時間【改編自銓敘部公務人員行政中立法Q&A專輯】 9-16
9.2.3 行政資源之範圍【改編自銓敘部公務人員行政中立法Q&A專輯】 9-18
9.2.4 參加、主持或連署特定活動【改編自銓敘部公務人員行政中立法Q&A專輯】 9-19
9.2.5 站台、遊行或拜票【改編自銓敘部公務人員行政中立法Q&A專輯】 9-21
9.2.6 網路發表之言論【改編自銓敘部公務人員行政中立法Q&A專輯】 9-23
Topic3 救濟與違反的效果 9-25
9.3 救濟管道及保障【改編自銓敘部公務人員行政中立法Q&A專輯】 9-25
索引 I












